欢迎访问艺术与设计学院网站!

学院动态

毕业就业丨漳州科技职业学院教职员工招聘公告

作者: 时间:2022-02-12 点击数:

学校简介


漳州科技职业学院是著名台商、世界茶王、天仁集团、天福集团董事局主席李瑞河先生于2007年创办的一所非营利性高等职业院校,是福建省人民政府批准、国家教育部备案具有独立颁发高等教育学历文凭证书资格的全日制普通高职院校,国家统招,面向全国及海外招生,是全国第一所具备招收外国留学生和台湾学生资格的高职院校。学校是国家级星火计划项目、国家茶文化骨干教师培训基地、国家高技能人才培训基地、全国妇女创业就业培训示范基地、教育部产学合作协同育人单位、全国新型职业农民培育示范基地、全国乡村振兴人才培养优质校、教育部课程思政示范项目、福建省高职院校茶产业应用技术协同创新中心、福建省大学生创新创业园、福建省首批高职院校产业学院试点项目学校。

学校坐落于漳州市漳浦县盘陀茶文化特色小镇天福文化产业园,国道324线(厦深高铁漳浦站)旁,学校校园占地面积1550多亩,校舍建筑面积26万平方米,建有综合性实训与实验大楼、智慧商科实训中心、茶产业协同创新中心、现代化智慧图书馆、智慧学生餐厅、标准室内体育馆、附属三级综合医院、青少年足球训练基地、温泉游泳池、规划中小学、幼儿园等文化产业园区,学习与生活设施配套齐全,校园山水如画、风光旖旎,被誉为“园林式大学”,是求学育人的理想之地。

学院下设八个二级学院:马克思主义学院、茶与食品科技学院、商学院、艺术设计与建筑学院、融媒体学院、教育与航空旅游学院、医学院、通识课程部,36个专业,在校师生一万多人,师资力量雄厚。始终坚持立德树人,弘扬中华优秀传统文化,打造四维一体(企业文化、传统文化、党建文化、师德文化)的育人环境,全力打造“智慧校园”,对标“双高”院校建设,力争在国家十四五规划期间实现升本目标,紧紧围绕和服务地方经济发展,聚焦大健康产业升级,构建闽台教育深度整合发展,现已基本完成学校附属医院漳浦天福医院及养生文化村的建设,打造“医、养、教、研、产”五位一体文化产业园区,以实现升格为职业本科院校而努力前行。


招聘岗位

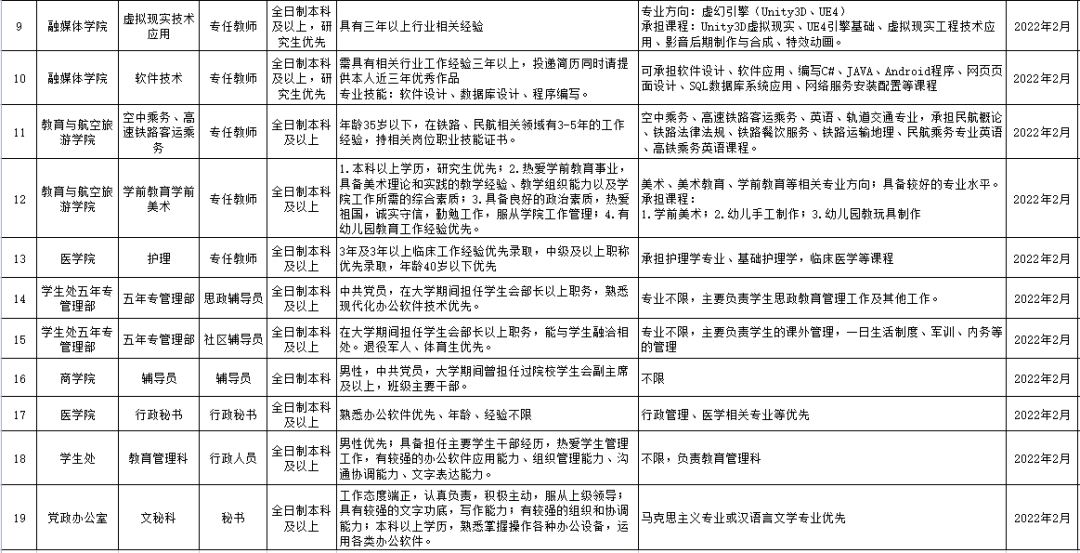
根据学校发展需要,现拟招聘以下人员:

undefined
undefined


薪酬福利

1.薪资面议,寒暑假全薪,全职人员缴交五险一金,免费提供校内条件优越的教职工公寓(配备家具、电器),享受法定节假日。

2.学校设置教师发展中心,以人为本,重视教师发展,规划组织教师各层次各专业师资培训,且有完善的职称、职务晋升机制,明确鼓励教师在职攻读硕士、博士学历(学位),分别给予3万、5万的学历补贴和学习时间、空间的支持,不断提升教师素质,与学校共同发展。

3.根据国家有关政策及公司相关规定,教职员工可享受国家法定节假日、婚丧假、产假等带薪休假福利和生日福利、节日慰问费、体检福利等其他经济性福利。

4.学校内设有优质的幼儿园,方便教职员工子女的入托、入学,符合政府的人才引进政策,由学校推荐、认定后,可享受政府有关子女入学等优惠政策。

5.符合政府人才政策的,由本人申请,学校推荐、认定后达到条件后可享受:

省级高层次人才(特级、A类、B类、C类),属于海外引进人才的,分别按700万元、200万元、100万元、50万元的标准给予安家补助;属于国内引进人才的,分别按700万元、100万元、50万元、25万元的标准给予安家补助。外籍引进人才的安家补助相应上浮30%。

市级高层次人才接续省级高层次人才之后顺接进行D类、E类人才,分别按23万元、18万元的标准给予安家补助。境外人才在对应层次补助的基础上上浮30%。

已认定通过的人才,在入职满1年后即可提出资金申领,申领时间为每年3月、9月;入职满1年后先拨付补助金额的50%,满3年后再拨付补助金额的剩余部分。

购房补助:特级引进人才200万元,A类引进人才120万元,B类引进人才60万元,C类引进人才40万元,D类引进人才30万元,E类引进人才20万元。购房补助分3年平均发放,每年9月份集中申领发放。



应聘程序

报名时间

招满即止。有意应聘者请从速投递应聘材料。

应聘条件

1. 基本条件

①热爱祖国,关爱学生、敬业爱岗,具有良好的品德修养和职业道德。

②为人师表、作风正派、品德优良、学风严谨,事业心和责任感强,愿为漳科学院的发展建设和人才培养做出贡献。

③具有扎实的专业背景或从业经验,良好的学术道德和团队协作精神,对本专业建设和发展具有创新性构想。

④身心健康,符合福建省教师资格认定的体检标准,能够胜任相应岗位工作的要求。

⑤能从事教学科研一线工作,有较好的口头表达能力,能较好的完成专业课程讲授任务。

2. 凡有下列行为之一者不得报名应聘:

(1)受过刑事处罚;

(2)有犯罪嫌疑正在接受审查;

(3)受党内严重警告或行政记大过处分,尚未解除的;

(4)有弄虚作假行为的。

3. 应聘程序:

(1)应聘者简历等相关要求

①请据实填写漳州科技学院应聘简历表(word)、报名登记表(扫描下方二维码填写),此简历表据实填写好后请将文件名更名为对应本人的“应聘岗位+姓名+联系电话”并将个人简历(含照片)、报名登记表(必填)、毕业证书、学位证书、身份证及反映个人能力、水平的相关材料电子版本(压缩包)发送到tftcrs@163.com。

②初审,通知合格者参加面试。

(2)现场面试流程:

①按疫情防控要求,面试通知前审核面试者的健康情况,健康码、通讯大数据行程卡、48核酸阴性证明。

②面试者到面试现场报到、体温测试、审核材料(应聘者现场需提交本人学历学位、专业技能等级证书和科研成果等相关证书的原件进行现场确认)、签到,参加面试的人员在候场区(接待室)等待笔试/面试安排。

应聘者进校时均须向保卫科身份证及出示当天的健康码、通讯大数据行程卡、保卫科核实后方可进校园。

③现场面试:分专业/技能测试、现场面试环节(具体见面试通知函),结合岗位要求和职责考察应聘者的综合素质

④面试结束,根据成绩择优录用。

应聘报名登记表:

undefined


联系我们

学校官方网站:http://www.tftc.edu.cn/

联 系 人:邱老师、袁老师

联系电话:0596-3921428

通讯地址:漳州漳浦漳州科技学院人事处

邮政编码:363202

电子信箱:tftcrs@163.com




学校地址:福建省福州市长乐区首占新区育环路28号

邮编:350202 艺术学院联系电话:0591--28980971、28982330

版权所有 @福州外语外贸学院 闽ICP备11014646号