学校首页
科研处首页
部门概况
通知公告
工作动态
规章制度
服务指南
科研平台
成果推广
下载中心
联系我们
服务指南
服务指南
当前位置:
首页
>
服务指南
> 正文
服务指南
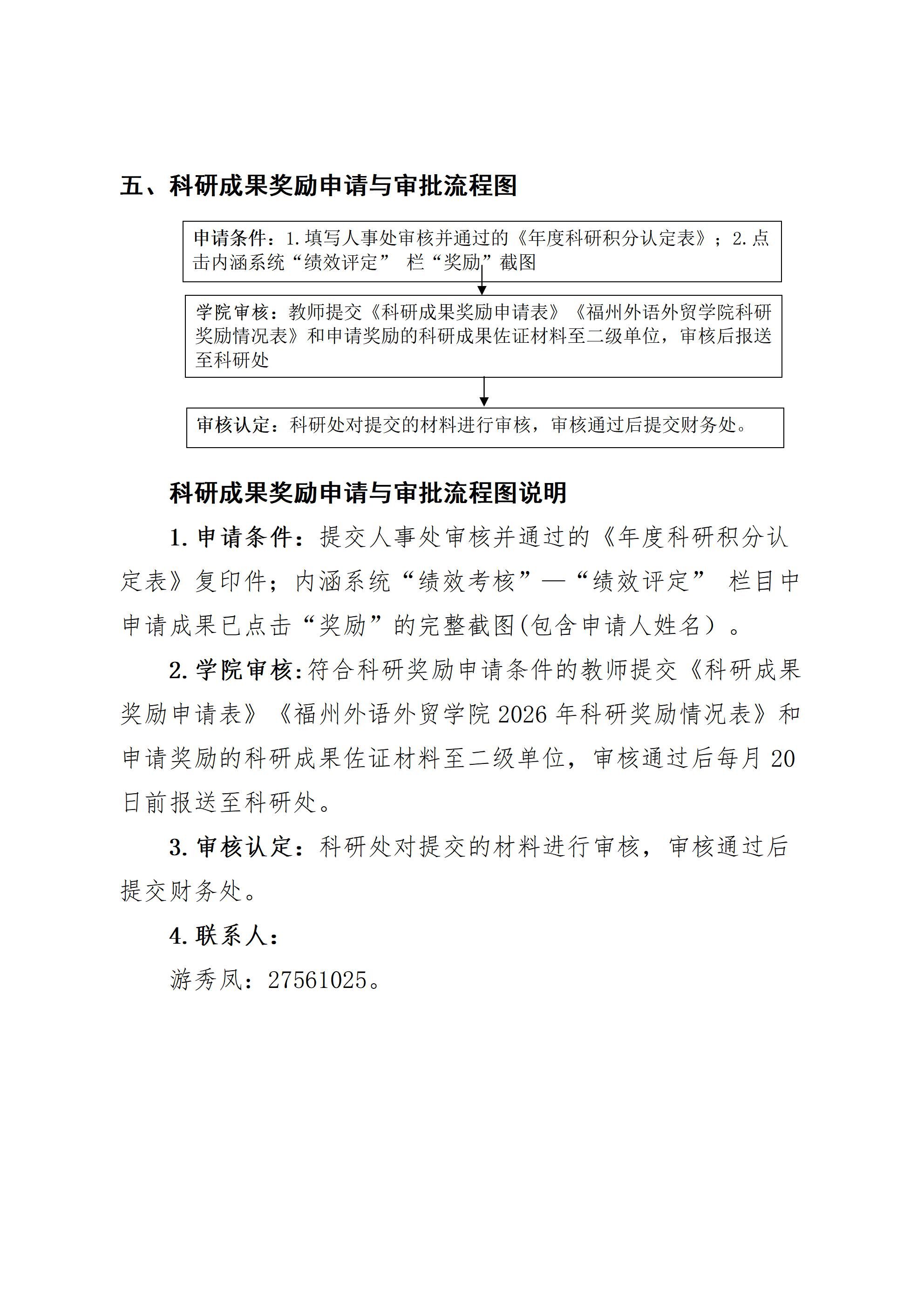
科研成果奖励申请与审批流程
上一条:
建言献策文稿报送与认定流程
下一条:
教师个人参加学术会议认定流程