学校首页
科研处首页
部门概况
通知公告
工作动态
规章制度
服务指南
科研平台
成果推广
下载中心
联系我们
服务指南
服务指南
当前位置:
首页
>
服务指南
> 正文
服务指南
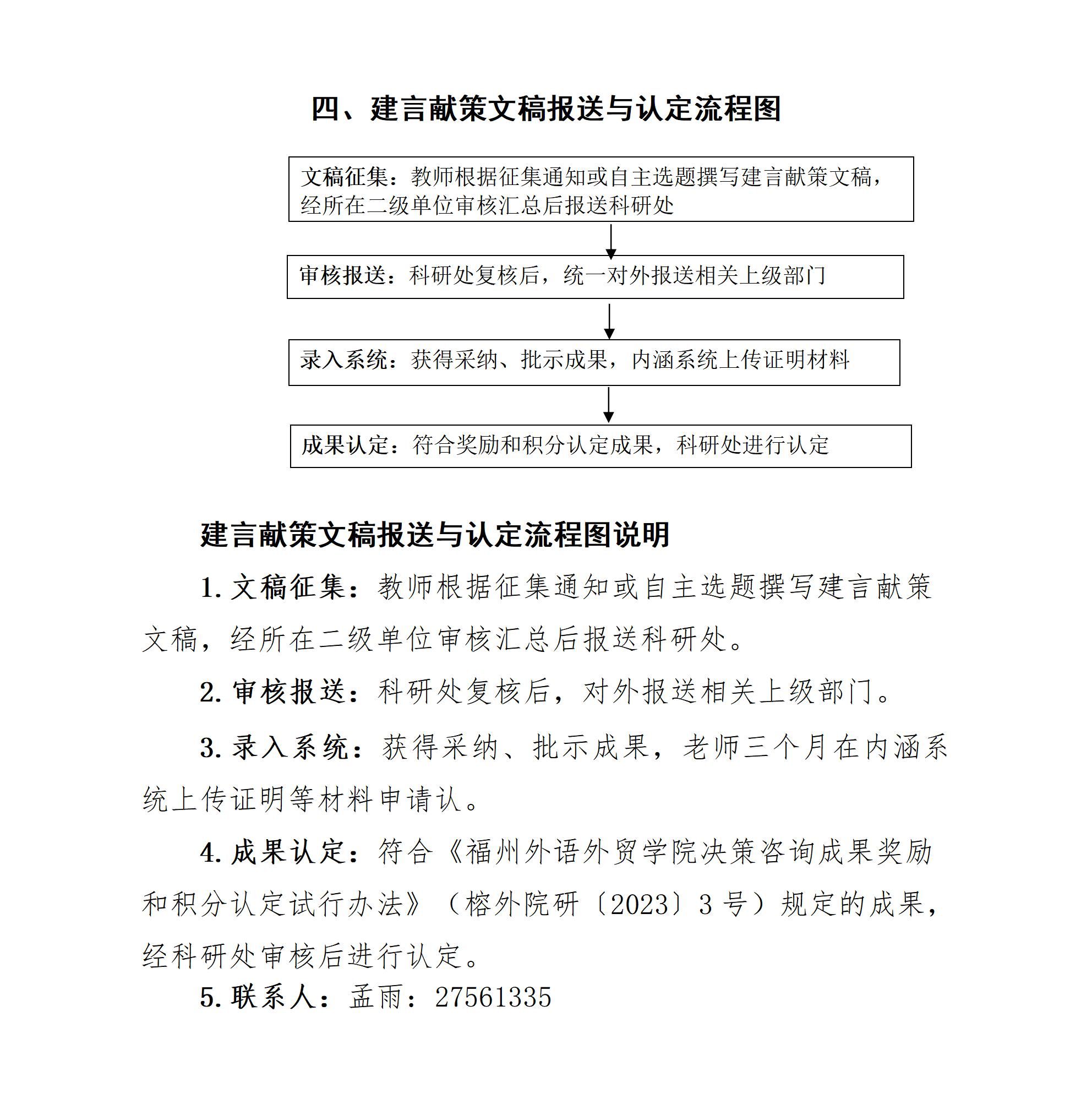
建言献策文稿报送与认定流程
上一条:
高层次人才科研启动经费项目流程
下一条:
科研成果奖励申请与审批流程